Kaiyun(开云·中国)官方网站 - 登录入口

中国陶瓷行业碳中和路径选择和岩板发展报告(2024版)-Kaiyun平台官网
当前位置: 主页 > Kaiyun网站动态 > 公司新闻

中国陶瓷行业碳中和路径选择和岩板发展报告(2024版)

作者:小编发布时间:2024-12-18 14:03

  欢迎读者对本报告提出任何问题或建议。同时,由于任何研究都会具有一定程度的不足或局限性,因此,本报告仅供读者参考。一号板匠研究院不承担读者由于阅读或使用此报告引起的投资、决策等行为风险。

  2020年9月22日,我国在第七十五届联合国大会一般性辩论上庄严宣布:二氧化碳排放力争于2030年前达到峰值,努力争取2060年前实现碳中和。从此,碳达峰、碳中和“双碳战略”成为我国经济发展的重要指导方针。党的二十大报告更是明确指出:“推动经济社会发展绿色化、低碳化是实现高质量发展的关键环节。”

  为了实现“双碳战略”目标,各行各业都在研发减碳技术,力求减少天然气和煤炭等传统能源的消耗。作为国民经济中不可或缺的一部分,建筑陶瓷行业在满足人民日益增长的美好生活需要方面扮演着举足轻重的角色,也是落实国家“双碳”目标和能耗双控的重要主体。

  2024年是实施“十四五”规划的关键一年,也是全面贯彻落实党的二十大和二十届三中全会精神的重要一年。然而,今年以来,陶瓷行业面临着全球经济疲软,市场需求下滑,双碳能耗政策进一步落地实施,跨界竞争等不利因素的影响,整个行业陷入了需求低迷、销售下滑、库存积压,甚至爆仓停窑的严峻困境,产销严重失衡。瓷砖品牌整体销售额普遍下滑甚至腰斩。为了应对这一困境,众多陶瓷企业纷纷采取裁员降薪的措施,并大幅提高销售提成以激发员工的积极性,但遗憾的是,这些努力收效甚微。

  尽管面临如此困境,但陶瓷行业中那些具备创新基因的企业并未放弃。他们纷纷发挥各自的优势,有的在生产端完成了前瞻性的战略布局,有的则在应用端持续研发并迭代交付模式,以期实现更加绿色、可持续的发展。

  但与此同时,淘汰落后产能力度不足、研发创新能力有待提升、应对市场变化能力偏弱等制约行业发展的瓶颈问题依旧存在。

  本报告从经济与市场形势、政策环境、行业发展动态、技术创新情况等多个维度,对2024年我国建筑陶瓷行业和岩板品类发展进行全面梳理、综合归纳,呈现行业发展全貌,力求系统全面、凝聚焦点、突出重点,为行业和企业发展提供参考。

  2024年10月18日,国家统计局公布2024年前三季度经济数据:2024年三季度,我国实际GDP增长4.6%,较二季度小幅回落0.1个百分点;前三季度中国GDP累计同比增长4.8%。结构上,服务业对GDP增速的支撑回升,工业支撑减弱。

  结合实际GDP表现看,三季度中,第二产业遭遇了价格与产量的双重下滑,需求疲软与产能利用率不足成为导致价格回落的关键因素。数据显示,该季度工业企业的产能利用率为75.1%,这一数字未能达到76%至80%的理想区间。尤为值得注意的是,经季节性调整后的近四季度均值显示,陶瓷行业所属的非金属矿物制品行业,其产能利用率更是滑落到自2016年以来的平均水平。

中国陶瓷行业碳中和路径选择和岩板发展报告(2024版)(图1)

  作为建筑陶瓷产品消费的主力军,房地产行业成为唯一负增长的领域,前三季度的增长率为-4%,这对建筑陶瓷和卫浴陶瓷产生了极为深远的影响。

  从房地产开发投资来看:1至9月份,全国房地产开发投资78680亿元,同比下降10.1%;房地产开发企业房屋施工面积715968万平方米,同比下降12.2%;房屋新开工面积56051万平方米,下降22.2%;房屋竣工面积36816万平方米,下降24.4%。

中国陶瓷行业碳中和路径选择和岩板发展报告(2024版)(图2)

  新建商品房销售和待售情况:1至9月份,新建商品房销售面积70284万平方米,同比下降17.1%;新建商品房销售额68880亿元,下降22.7%;9月末,商品房待售面积73177万平方米,同比增长13.4%。

中国陶瓷行业碳中和路径选择和岩板发展报告(2024版)(图3)

  鉴于中央及各地政府近两年推出的一系列稳定房地产市场、促进房地产市场健康发展的政策措施,可以看到,这些措施在推动房地产市场企稳方面的积极效应已初现端倪。尽管房地产销售面积和销售额仍呈下降趋势,但降幅已有所收窄,其中新建商品房销售面积的降幅与上半年相比收窄了1.9个百分点,且已连续4个月收窄,销售金额的降幅则连续5个月收窄。

  此外,相关部门对房地产企业流动性的支持也初见成效,1至9月,房地产开发企业到位资金的降幅与上半年相比收窄了2.6个百分点,且已连续6个月收窄。

  随着一揽子的房地产政策推出和落实,以及近期房地产从业者预期的变化,结合“十一”黄金周期间的实际成交情况,显示出房地产市场未来或将迎来一些积极的改变。

  前述的产能利用率数据,与2023年陶瓷行业的实际情况在某种程度上形成了呼应。2024年10月,ECS/Acimac研究中心发布的“世界瓷砖生产和消费”报告提供了去年全球瓷砖市场的重要数据。报告指出,2023年全球瓷砖产量降至159.37亿平方米,较2022年的168.62亿平方米下降了5.5%,即减少了9亿平方米。作为全球最大的瓷砖生产国、消费国和出口商,中国在2023年的产量和销量也未能幸免于难,同样出现了下滑。

  中国建筑和卫生陶瓷协会的数据进一步显示,受国内和出口需求收缩的影响,中国陶瓷企业在2023年,将其瓷砖产量缩减至不超过中国约126亿平方米产能的50%。具体而言,中国瓷砖产量下降了8%,从73.12亿平方米下降至67.3亿平方米,占全球产量的42.2%。同时,国内瓷砖消费量也下降了9.2%,从67.37亿平方米下降至61.18亿平方米,占世界瓷砖消费量的39%。

中国陶瓷行业碳中和路径选择和岩板发展报告(2024版)(图4)

  根据行业媒体和行业专家的预判,陶瓷行业的产量仍未见底,2024年的产量跟2023年相比,将会继续下降。

  这一预判无疑得到了实际情况的佐证。2024年,由于市场需求持续下行,特别是房地产市场的低迷,陶瓷生产线的生产周期被一再压缩,许多陶企选择停窑减产以应对市场压力。年初时,各大陶瓷产区尚能保持较高的开窑率,但随着市场需求的减少和产能过剩的加剧,开窑率逐渐下降。到三四月份,全行业开窑率已降至约75%。据不完全统计,截至6月底,多个主要产区如广东、广西、江西、山东、福建、东北、四川、湖北等地的停窑数量均有所增加。随着北方采暖季的到来,多地陶瓷行业还迎来了限产停产、轮停等“政策性”停产。

  与此同时,国际贸易环境的不确定性,出口渠道受阻,进一步加剧了行业困境。2023年,陶瓷出口量为6.18亿平方米,同比增长6.3%,出口额48.56亿美元,同比下降2.14%。

中国陶瓷行业碳中和路径选择和岩板发展报告(2024版)(图5)

  今年以来,欧盟的反倾销税率维持在13.9%至69.7%,英国、马来西来、印度尼西亚、阿根廷等国家则发布或更新了对中国瓷砖征收反倾销税的政策。其中,印尼对中国进口陶瓷的反倾销进口税(BMAD)原拟定为200%,之后又大幅调整至40%-50%,令出口企业业绩大受影响。而这只是近年中国瓷砖频繁遭遇反倾销的一个缩影。过去几十年里,中国陶企在走出去的过程中一直伴随着反倾销,这也影响了中国陶企的出口业绩。此外,由于非洲汇率波动等因素,一些企业的海外业务短期内盈利空间受到挤压。

  叠加其他因素的影响,今年陶瓷产品(含建筑陶瓷)出口格局依然延续了下滑的态势。根据海关总署在2024年11月7日公布的最新中国货物贸易进出口数据,陶瓷产品(含建筑陶瓷)出口额为1257.3亿元,同比下降14.3%。从今年4月份开始,陶瓷产品累计出口额均为负增长,至今已连续7个月下滑,且下滑幅度逐渐扩大。从出口量的角度来看,尽管陶瓷产品的累计出口数量同比去年有所增长,但增速却在不断放缓。深入分析,不难发现,中国出口企业正采取降价策略以刺激海外需求,因此,虽然出口数量得以保持增长,但出口价格的下跌却在一定程度上拖累了出口总值。

  更重磅的消息是,11月15日,国家下调部分产品的出口退税率,从12月1日起,建筑陶瓷、卫生陶瓷退税率由13%下调至9%。

  因此,无论是实际出口情况还是国家政策导向,都在揭示一个趋势:纯产品出口的时代正在远去,企业需要向服务型、技术型、自主品牌型出口升级转型,或者由产品出口向产能出口、产业链出口转型升维。

  尽管建筑陶瓷行业的整体运行数据呈下滑趋势,但岩板这一领域却展现出增长势头。近年来,岩板的产量和需求量均保持着稳步增长的趋势。

  根据智研咨询产业研究的数据,经过2017、2018、2019三年的蓄势,岩板在2020年上半年中国市场迎来了爆发。2022年,我国岩板产量为19250万平方米,需求量约为16161.7万平方米;到了2023年,我国岩板产量增长至22850万平方米,需求量也达到了19595万平方米,市场规模更是高达212.42亿元。

中国陶瓷行业碳中和路径选择和岩板发展报告(2024版)(图6)

  ▲数据来源:智研咨询《2025-2031年中国岩板行业市场现状调查及投资前景评估报告》

  从上述图表可以清晰看到,岩板的市场规模从2016年的62.7亿元,增长到2023年的212.4亿元;产量则从2016年的631万平方米,增长至2023年的22850万平方米。但整体产能有所过剩,供给明显高于需求。

  岩板的增长趋势也得到万科公司相关负责人的印证。据其透露,随着市场需求的不断演进,万科不少项目都应用了岩板材料,特别是在改善型高端住宅领域,岩板的应用正日益普及。不过,岩板市场当前面临的最大挑战在于缺乏符合国家施工标准且安全可靠的安装技术,这一瓶颈限制了岩板在更广泛领域的应用潜力。

  由此可见,当前岩板市场销路没有完全打开的一个重要原因是:虽然岩板的生产端做得相对完善,产能急剧膨胀,但岩板落地交付难题是扩大销售的重大瓶颈之一。因此,解决这一难题将成为岩板未来发展的重要突破口。

  在岩板标准规范方面,值得关注的是,2024年8月23日,由中国建筑卫生陶瓷协会牵头起草的《陶瓷岩板》(GB/T 44309-2024)国家标准正式发布。该标准涵盖了陶瓷岩板的分类、技术要求、试验方法、检验规则及标志、包装、运输和贮存等方面,将于2025年3月1日正式实施。该标准不仅将岩板分类成家居台面板、门板及建筑物室内外墙面、地面用陶瓷岩板,还涉及耐污染性、抗冲击性能、耐高温性、重金属溶出量及抗菌性能等项目,并提升吸水率、抗冻性等指标。

  整体来看,《陶瓷岩板》国家标准的制定充分考虑了市场需求和技术发展趋势,对于规范当前岩板市场的一些乱象、推动行业的高质量发展具有一定的意义。

  此外,中国陶瓷工业协会瓷砖粘贴技术专业委员会(TCT)会员共同编制的《岩板粘贴工程技术规程》也于2024年1月1日正式实施。7月23日,由蒙娜丽莎集团牵头主编完成的《陶瓷岩板应用技术规程》团体标准审查会在中国建筑标准设计研究院上海分中心举行。8月6日,由中国陶瓷工业协会瓷砖粘贴技术专业委员会(TCT)组织的《岩板胶》团体标准启动会暨第一次编制工作会议也在上海召开。

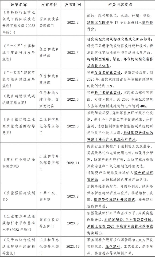
  自2020年9月22日习近平主席在第七十五届联合国大会一般性辩论的讲线年前实现碳中和以来,国家和地方政府围绕“双碳”目标出台了一系列政策,构建起碳达峰、碳中和“1+N”政策体系。

  其中,“1”指的是2021年10月24日发布的《中共中央 国务院关于完整准确全面贯彻新发展理念做好碳达峰碳中和工作的意见》(以下简称《意见》)。该意见提出10方面31项重点任务,明确了碳达峰碳中和工作的路线图、施工图,起到提纲挈领的统领作用;“N”是指2021年10月26日,国务院发布的《2030年前碳达峰行动方案》(以下简称《方案》)为首的政策文件。

  《意见》和《方案》共同构成了中国“双碳”政策体系的顶层设计,为实现碳达峰、碳中和目标提供了根本性的指导方针。其中,《方案》确定了碳达峰10大行动,特别是节能降碳增效行动、城乡建设碳达峰行动以及各地区梯次有序碳达峰行动,与陶瓷行业的绿色转型及可持续发展紧密相连。

中国陶瓷行业碳中和路径选择和岩板发展报告(2024版)(图7)

  通过对《方案》的深入解读,不难发现:在生产环节,政策为陶瓷行业指明了节能降碳改造的方向,鼓励行业提升能源与资源的利用效率;而在产品交付环节,则大力倡导绿色建造方式,积极推动装配式建筑的发展,以期在陶瓷产品的全生命周期内实现降碳减排与绿色发展的双重目标。

  在顶层设计出台之后,中央层面陆续有N政策出台,包括对重点领域行业的实施政策和各类支持保障政策。

  陶瓷行业由于向来以高耗能、高排放著称,在“双碳”目标提出后,就成为首批重点被“双控”的对象,被列入17个高耗能产业之一。根据中国建筑卫生陶瓷协会在2021年公布的数据,建筑卫生陶瓷行业二氧化碳排放量每年约1.4亿至2亿吨,占全国总排放量的1.5%至2%左右,其中建筑陶瓷碳排放量占到全行业近96%,而行业的碳排放来源有98%都来自能源消耗。

  因此,在国家的宏观政策文件中,不少都对陶瓷行业及其产品(含岩板)制定了相应的规定和指导方向,例如:推动陶瓷等传统建材升级换代、要求在2025年底前完成技术改造或淘汰落后产能、推动陶瓷(岩板)应用装配化发展等等。

中国陶瓷行业碳中和路径选择和岩板发展报告(2024版)(图8)

  中共中央、国务院发布的《质量强国建设纲要》指出,加快高强度高耐久、可循环利用、绿色环保等新型建材研发与应用,推动陶瓷等传统建材升级换代,提升建材性能和品质。

  作为双碳“1+N”政策体系的重要组成部分,《高耗能行业重点领域节能降碳改造升级实施指南(2022年版)》(发改产业[2022]200号)不仅与顶层设计《方案》中的“节能降碳增效行动”紧密相连,也是《质量强国建设纲要》相关措施的具体实践。该指南提出了节能降碳改造升级的工作方向和到2025年的具体目标,并通过附件《建筑、卫生陶瓷行业节能降碳改造升级实施指南》(以下简称《陶瓷行业指南》),为陶瓷行业在生产端的绿色低碳发展提供了清晰的路径指引:

  一方面要加强先进技术攻关,研究应用电能、氢能、富氧燃烧等新型烧成技术及装备,能耗智能监测和节能控制技术及装备。建筑陶瓷研发电烧辊道窑、氢燃料辊道窑烧成技术与装备,微波干燥技术及装备。

  另一方面,要加快成熟工艺普及推广,有序推动改造升级,包括:推广节能技术应用(比如:薄型建筑陶瓷制造技术、陶瓷砖(板)低温快烧工艺技术、节能窑炉及高效烧成技术);加强清洁能源原燃料替代,提升企业能源自给能力,减少对化石能源及外部电力依赖;合理压减终端排放,实现与相关产业协同减碳减排的目的。

  简而言之,陶瓷生产端的绿色低碳发展主要从两方面着手:一是采用清洁能源,研发和应用节能设备;二是推广和应用以“薄型建筑陶瓷制造技术”为代表的节能技术。

  与此同时,工业和信息化部、人力资源和社会保障部、生态环境部、商务部、市场监管总局联合发布《关于推动轻工业高质量发展的指导意见》,提出推进陶瓷砖坯体的减薄干法生产及免烧生产技术发展。这一次的发文实际上是对陶瓷产品减薄更积极地推进,加快实现“双碳”目标。

  由此可知,陶瓷“减薄”不断得到国家政策的支持和鼓励,是行业发展的重要方向和必然趋势。

  国务院发布的《2024-2025年节能降碳行动方案》,则为陶瓷(岩板)在应用端的绿色低碳发展提供了方向性指导,即:推动装饰装修材料的装配化发展。

  在此之前,住房和城乡建设部、国家发改委等部门,依据《意见》制定和颁布的《“十四五”住房和城乡建设科技发展规划》《“十四五”建筑节能与绿色建筑发展规划》《城乡建设领域碳达峰实施方案》等政策文件,隶属于顶层设计《方案》中的“城乡建设碳达峰行动”,对装配化发展提出了更为详尽的指导意见。

  其中,《“十四五”住房和城乡建设科技发展规划》要求“研究装配式建筑标准化集成化部品部件”“研究不同场景低碳装修改造设计技术,研发既有住宅功能提升与改造技术及产品,构建新型低碳、绿色、环保的装配化装修成套技术体系。”

  《“十四五”建筑节能与绿色建筑发展规划》不仅要求“积极发展装配化装修……提高装修品质”,并且给出明确目标:“到2025年,装配式建筑占当年城镇新建建筑的比例达到30%”。而《城乡建设领域碳达峰实施方案》设定了更长远的目标:“到2030年,装配式建筑占当年城镇新建建筑的比例达到40%”,同时再次强调“积极推广装配化装修,实现部品部件可拆改、可循环使用”。

  通过解读政策文件,未来,陶瓷企业、岩板厂家不仅要在设备、燃料、生产技术等关键环节进行全面革新,同时还需提升单位能耗的产能,并且创新安装交付模式,而装配化技术无疑是交付模式的最佳选择之一。同时,政策动态更是不可忽视的重要因素,需要密切关注。

  事实上,早在2007年,国家就对陶瓷行业在节能环保方面有着战略方面的规划。当年6月,“陶瓷砖绿色制造关键技术与装备”就被列入国家“十一五”科技支撑计划重大项目。2011年,《建材工业“十二五”发展规划》中指出,重点发展薄型陶瓷砖(板)产品。

  当时,为了响应国家环保战略号召,同时在严厉的环保政策和产业转型升级的背景下,蒙娜丽莎、欧神诺、诺贝尔、鹰牌等领军陶瓷企业,相继开发出不同种类的薄型陶瓷产品。

  如今,不少头部陶瓷企业和陶瓷设备企业已响应《意见》和《方案》的政策号召,以《陶瓷行业指南》为指导,在近几年进行相关的战略布局,采取有效的措施降低碳排放,充分抢占转型升级主动权,具体内容将在后续章节阐述。

  此外,陶瓷企业还应该密切关注国家“旧房改造”“城市更新”“以旧换新”等政策动态,调整经营策略以适应市场变化。

  根据《方案》中“各地区梯次有序碳达峰行动”的总体部署,各省(自治区、直辖市)以战略性指导文件、保障支撑文件、地方性法规等形式出台了具体实施政策,这些都属于N政策的范畴。在这些政策中,针对陶瓷行业也制定了一系列目标明确、操作性强的举措,以推动行业的绿色转型与低碳发展。

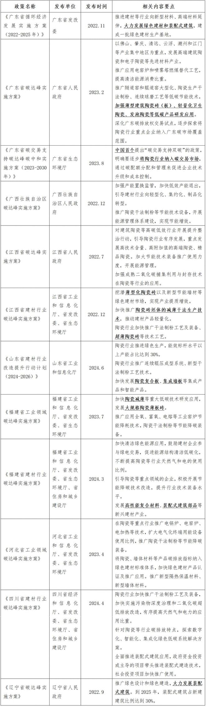
  本报告选择了广东、广西、江西、山东、福建、河北、四川、辽宁等主要建筑陶瓷产区的相关政策进行概述,以下是与陶瓷行业紧密相关的政策内容要点概况表:

中国陶瓷行业碳中和路径选择和岩板发展报告(2024版)(图9)

  此外,安徽、湖南、贵州等众多省份亦相继发布了涉及陶瓷行业的碳达峰实施方案,部分市级政府也积极响应,出台了一系列配套政策,共同织就了一张推动陶瓷产业绿色发展与“双碳”目标实现的地方政策网络。

  这些政策不仅深化了中央层面的顶层设计,更聚焦于陶瓷行业新能源的采用、节能设备的研发与应用、薄型陶瓷砖(板)的推广,以及装配式建筑装修方向的探索与发展,为当地陶瓷产业的转型升级提供了强有力的政策支撑。

  中国建筑卫生陶瓷协会的公开数据显示,陶瓷行业销售额前十大企业的市场占有率虽然在2016至2023年的5年间提高了3个百分点,达到18%,但尚不足20%。可以看出,建筑陶瓷行业的竞争格局依然是“大市场、小企业”,保持着“百家争鸣”的局面。

  基于对企业经营数据客观性与准确性的严格要求,本报告主要依据上市陶瓷企业的公开财务报告进行分析,力求通过剖析这些代表性企业的经营状况,以点带面、以小见大,概览整个行业的总体情况。

  受房地产市场低迷的影响,东鹏控股在2021至2023年间面临了较大的财务压力,特别是在应收账款方面,公司进行了大额的信用减值计提。这些减值损失主要源于对房地产客户的应收款项。

中国陶瓷行业碳中和路径选择和岩板发展报告(2024版)(图10)

中国陶瓷行业碳中和路径选择和岩板发展报告(2024版)(图11)

  进入2024年,东鹏控股的经营数据依然不容乐观。前三季度,公司实现营收46.84亿元,同比下降18.27%;归属于上市公司股东的净利润为3.09亿元,同比下降50.95%。尽管如此,公司在现金流管理方面仍展现了一定的优势,经营活动产生的现金流量净额为4.89亿元。

  蒙娜丽莎集团的经营数据同样反映出房地产行业的低迷对其业务的深远影响。其战略工程业务收入已连续两年降幅超20%,2022年和2023年分别实现收入26.24亿元和20.94亿元,同比下降23.18%和20.21%。这一趋势在2024年仍未得到逆转。

  此外,蒙娜丽莎集团陶瓷板、薄型陶瓷砖的收入也呈现出下降趋势。2023年,该业务收入为6.88亿元,同比下降6.78%。

中国陶瓷行业碳中和路径选择和岩板发展报告(2024版)(图12)

  2024年前三季度,蒙娜丽莎实现营收35.72亿元(其中经销业务收入约27.02亿元,同比下降6.79%;工程战略业务收入8.7亿元,同比下降47.13%),同比下降21.41%;实现归属于上市公司股东的净利润1.41亿元,同比下降57.85%。

中国陶瓷行业碳中和路径选择和岩板发展报告(2024版)(图13)

  对此,蒙娜丽莎表示,近几年房地产回落,需求收缩,进入缩量时代,建筑陶瓷行业竞争激烈,蒙娜丽莎经销渠道主要受价格下降影响收入略有下降。房地产行业调整仍在持续,今年上半年房地产行业的主要经营数据还是下行的,由于加强了工程业务风险管控,其收入下降比例较大,后续将持续优化销售结构,提升经销渠道收入占比。

  除了东鹏控股和蒙娜丽莎集团外,其他主要上市陶瓷企业在2024年前三季度的营收也呈现出不同程度的下滑趋势。具体数据如下:

  箭牌家居营收为48.32亿元,同比下降8.49%;归属于上市公司股东的净利润为3199.25万元,同比下降88.kaiyun官方登录 开云网址87%。

  惠达卫浴实现营收24.75亿元,同比下降5.97%;归属于上市公司股东的净利润约9345.57万元,同比扭亏为盈。

  天安新材实现营收21.97亿元,同比下降1.4%;归属于上市公司股东的净利润8029.74万元,同比上升7.11%。

  海鸥住工实现营收21.55亿元,同比下降0.11%;归属于上市公司股东的净利润为亏损452.87万元,同比下降154.72%。

  帝欧家居实现营收20.47亿元,同比下降25.40%;属于上市公司股东的净利润为亏损1.41亿元,同比下降115.89%。

  悦心健康营收为8.89亿元,同比下降5.27%;归属于上市公司股东的净利润为亏损3307.29万元,同比止盈转亏。

  值得关注的是,科达制造在2024年前三季度的表现较为特殊。作为一家涉及建筑陶瓷机械、海外建材、锂电材料及装备生产销售的公司,其在2024年前三季度的营业收入85.64亿元,同比增长21.85%。其中,海外收入占比超过60%。然而,公司的净利润表现不佳,归母净利润为7.03亿元,同比下降65.19%;扣非净利润为6.36亿元,同比下降67.46%。这一下降主要由于参股公司蓝科锂业的投资收益大幅减少。

  从业务发展来看,科达制造在2024年继续推进全球化战略,特别是在非洲和美洲市场的布局。公司在非洲的多个项目已经投产或正在建设中,包括肯尼亚、喀麦隆、坦桑尼亚等地的陶瓷和玻璃生产线。但全球经济放缓和房地产市场的需求下降,也对公司的建材及机械业务产生了负面影响,收入占比接近五成的建材机械业务收入下滑20.16%。

  另外要提及的是两家IPO进程中的陶企——新明珠集团和马可波罗。2024年10月8日,两家企业的IPO审核状态变更为“中止”,原因均为:“IPO申请文件中记录的财务资料已过有效期,需要补充提交。”

  自2022年8月2日递交上市申请以来,新明珠的IPO之路一直充满挑战。由于房地产行业调整、财务问题以及会计师事务所被暂停业务等原因,新明珠的IPO进程受到了严重影响。

  Wind数据显示,2020年至2022年,新明珠分别实现营收78.35亿元、84.93亿元、74.24亿元,同比增幅为-2.83%、8.4%、-12.59%,整体呈现下滑趋势;归母净利润分别为15.17亿元、6.11亿元、6.12亿元,2021年、2022年净利润相较2020年已腰斩。净利润的腰斩,与新明珠踩雷一众房企有直接关系。2023年上半年经审阅的营业收入为36.70亿元、归母净利润为4.04亿元。

  根据公开资料,2021年至2023年,马可波罗实现的营业收入分别为93.65亿元、86.61亿元和89.25亿元;实现的归母净利润分别为16.53亿元、15.14亿元和13.53亿元。最近两年马可波罗业绩均呈现下滑趋势,对此,该公司表示主要系公司下游房地产受宏观经济及政策调控影响较大所致。马可波罗业绩下滑趋势也延续到2024年。据马可波罗预计,今年上半年,可实现营业收入约35.5亿元至37.5亿元,同比下降约为12.17%至16.86%;预计可实现归属于母公司所有者的净利润约6.3亿元至7.1亿元;预计可实现扣除非经常性损益后归属于母公司所有者的净利润约为5.9亿元至6.7亿元,同比下降约为5.91%至17.14%。

  尽管面临严峻的挑战和巨大的压力,科达制造、马可波罗、新明珠、东鹏、蒙娜丽莎、箭牌家居等企业仍上榜“2024广东省制造业民营企业100强”。该榜单由广东省委、省政府和全国工商联工作部署共同发布,彰显了上述企业在行业内的地位和影响力。

  综上所述,主要陶瓷企业在2024年前三季度的表现并不乐观,尽管部分企业在净利润方面实现了同比增长或扭亏为盈,但整体而言,受经济大环境尤其是房地产行业的影响显著。然而,部分企业在困境中仍展现出坚韧和韧性,通过调整战略、优化结构等方式积极应对挑战。

  截至目前,关于“岩板平台”的概念,在行业内尚未达成一个统一且严谨的定义。综合当前普遍认可的观点及公开信息,本报告将“岩板平台”界定为:一类独立于传统陶瓷品牌之外,专注于岩板(大板)产品领域,深度整合岩板上下游产业链资源,具备自主运营的岩板销售及服务综合性平台。这些平台普遍采取合伙人制运营模式,通过资源的有效整合与市场的广泛共享,为岩板产品的销售和推广提供支持。

  近年来,不少岩板平台发展迅速,在整体行业环境持续低迷、市场销售下滑的形势下,岩板平台业绩增长表现突出,颇有“黑马”之势。鉴于无法获取这些平台真实且公开的运营数据,同时不对其内部复杂的合作关系进行剖析,本报告仅依据公开信息进行简要概述——

  贝佳斯,属于三协企业,拥有总面积1.5万平方米的总部展厅和6万平方米的仓储基地,可容纳超100万平方米产品库存。按贝佳斯透露的数据,2023年每月平均销售突破80万方岩板。

  壹岩一世界,属于祥达陶瓷自有岩板平台,展厅面积1万平方米,生产基地被授予“意大利萨克米中国示范工厂”。

  大板智联,自成立5年来,拥有3座总面积达3万平方米的旗舰展示中心以及7万平方米的仓储中心。按其介绍,年均销售额达5亿元。

  众岩联、贝奈利圈子、岩朋友等多个岩板平台,则趁着2024年佛山秋季陶博会这一重要时间节点,举办新展厅开业活动。

  9月20日,广东众岩联岩板科技有限公司918馆、全球馆开业。按众岩联介绍,近一年来实现了逆势增长,销售业绩翻倍。目前,众岩联拥有总面积达1万平方米的3个展馆,以及2.5万平方米的仓库,下一步规划仓储做到4万㎡。目前,众岩联产品花色达到1100个SKU,现货库存超过5千万,接下来规划产品增加到1800个SKU,增加库存到1个亿。

  10月13日,贝奈利圈子超级总部焕新开业,面积达2万平方米。值得一提的是,马可波罗旗下专业岩板品牌——东唯岩板联合贝奈利圈子正式进驻佛山。此前,贝奈利918时尚馆圆满开业,贝奈利岩板与大板圈子两大平台宣布战略重组。贝奈利圈子乃双方重组后建立的崭新平台,未来将携手众多岩板品牌,创新合作模式。

  10月15日,岩朋友岩板2.18万平方米的全球运营中心开业。按岩朋友介绍,其是将军陶瓷集团旗下企业,在成立一年多的时间里快速发展,超额完成了预期的业绩目标。

  另外,枢纽岩板作为抖音岩板品类的头部账号,同样属于岩板平台的范畴。其拥有庞大的粉丝和客户基础,在前两三年取得了不俗的表现。然而,进入2024年,其直播数据呈下滑趋势,业绩情况也略显疲态,面临一定的挑战。

  本报告将“行业服务平台”界定为:通过提供专业的施工服务、辅助材料产品或技术咨询等服务,为陶瓷行业企业赋能的服务类企业。此类平台涵盖了诸如贴大师、包清贴、亿固、唐姆、贴得稳、一号板匠研究院等企业。

  2021年,住房和城乡建设部发布《房屋建筑和市政基础设施工程危及生产安全施工工艺、设备和材料淘汰目录(第一批)》的公告,“饰面砖水泥砂浆粘贴工艺”被列入淘汰目录,并规定2022年9月14日后,所有房屋建筑、基础工程的新开工项目中,不能继续使用水泥砂浆铺贴瓷砖的施工工艺。

  这一政策的出台,无疑为瓷砖胶(特别是岩板胶)的发展铺设了快速通道。加之,近年来岩板市场需求的持续攀升,促使亿固、唐姆、贴得稳等建材辅材(辅料)企业实现了显著的业绩增长。

  其中,成立于2009年的亿固集团,专注于建材辅料领域,特别是瓷砖岩板粘贴领域,以“0空鼓50年防掉”承诺不断开拓市场。根据亿固透露的数据,2023年,其年度增长率达86.52%,销售额100%增长的经销商有26家,海外出口量达历史新高。

  唐姆则通过岩板辅材产品、专业交付团队以及落地交付系统,在市场中稳步前行。今年,唐姆已相继与北京依诺岩板瓷砖、金意陶全资子公司——广东金绿能科技有限公司达成了战略合作关系。与此同时,唐姆作为中国陶瓷工业协会瓷砖粘贴技术专业委员会(TCT)会长单位,参编过多项行业标准。

  贴得稳是广东合睿德新型材料有限公司旗下的核心品牌,自2020年成立以来,就专注于岩板(大板)瓷砖胶的研发与施工应用。2024年5月18日,贴得稳在中国香港环球国际知识产权交易中心正式上市,成为所在行业首个上市商标(注:这种上市形式更多地涉及品牌商标的知识产权证券化,而非传统意义上的股票发行和交易)。

  而包清贴与贴大师,则专注于为岩板(大板)、瓷砖提供施工交付服务,涵盖了从搬运、现场加工到施工管理的全方位服务体系。包清贴还与意大利Studio Dall’Asta Srl等机构携手,共同推广“欧标瓷砖施工服务”。

  上述服务平台均构建了完善的服务体系,包括技术培训和售后支持等,以提升瓦工人才的专业素养和技能水平。

  在众多行业服务平台中,一号板匠研究院则是深度布局装配式领域。其拥有国内首个装配式集成岩板研发制造基地,致力于将岩板(薄板)升级为装配式装修部品。在陶瓷行业内,一号板匠研究院以“致敬瓦工”的态度,培养装配式产业工人;同时,专注于研究并输出基于陶瓷薄板、岩板、集成岩板的最新应用技术体系,为企业提供技术咨询与大型工程技术攻关服务。

  在国内市场,一号板匠研究院为蒙娜丽莎集团提供了“集成墙板(快捷交付)体系”技术咨询服务。此外,一号板匠研究院还具备强大的产品与技术出海能力。例如,为越南Viglacera集团输出陶瓷岩板(大板)应用技术体系;助力万华普罗米公司成功落地香港装配式展厅,赢得香港特区政府、行业专家及当地媒体关注。

  值得一提的是,一号板匠研究院研发的集成岩板技术工艺已被纳入《万科南方区域岩板施工作业指引》。同时,来自美国、泰国、马来西亚等国的海外客户也通过线上渠道与一号板匠研究院保持密切联系,咨询岩板(薄板)的装配式应用方案。

  根据中国建筑卫生陶瓷协会的统计数据,从2016年至2023年,国内陶瓷企业数量经历了显著缩减,由1432家下降至1022家。步入2024年,陶瓷行业迎来新一轮的洗牌,停窑、退市、破产和拍卖等现象屡见不鲜。与之相对的是,今年仍有多条岩板生产线点火投产。

  帝欧家居在发布2024年三季度财报同日,还发布了一则关于募集资金投资项目延期的公告。公告显示,同意将募投项目“欧神诺八组年产5000万平方高端墙地砖智能化生产线(节能减排、节水)项目二期”及“两组年产1300万平方高端陶瓷地砖智能化生产线项目”的预定可使用状态日期由2024年12月31日延期至2026年6月30日。此举可被视作是对当前“停窑”趋势的一种间接的反映。

  事实上,近年来,受“双碳”政策和经济大环境影响,产能过剩已成为陶瓷行业沉重的“包袱”。与往年相比,今年无论头部企业、腰部企业还是尾部企业,都面临较大的停窑减产压力。

  2024年全国的陶瓷砖(板)产量数据尚未出炉,但通过观察市场动态,仍可捕捉到一些关键线索。佛山市陶瓷行业协会公布的数据显示,今年上半年,佛山市辖区内陶瓷墙地砖总产量为3.46亿平方米,同比减少9.8%,墙地砖生产线%。

  中国陶瓷网发布的信息更为直接地揭示了停窑现象的严峻性:今年6月,陶瓷行业已经出现过一次停窑潮,全国几大陶瓷产区包括江西、山东、四川、湖北等地均出现了停窑情况,各个产区停窑率均约在30%~50%及以上。截至今年7月初,全国陶瓷行业停窑率已经达到50%左右。其中,河北高邑、赞皇产区受政策影响被迫全线停窑;山东淄博、临沂产区部分大产能的生产线也被迫进入停窑期或规划停窑。

  陶瓷信息的调研结果同样不容乐观:与往年相比,今年大部分陶瓷厂家的开窑周期仅270至300天左右,部分厂家从7月份起,只有一半或三分之二的生产线在生产。

  究其原因,主要包括政策影响、需求不足及行业内部调整等多方面因素。政策方面,部分地区因政策要求而被迫停窑,同时,“煤改气”等清洁能源替代工作的推进也对部分生产线的正常运营造成了影响;需求方面,房地产市场持续调整,开发与销售数据双双下滑,居民装修消费预期减弱,导致市场需求显著萎缩;内部调整方面,为了匹配市场变化,企业内部正在主动调节产能供给。此外,部分地区的企业因能源价格变化波动,增加了生产成本,进而加剧了停窑现象。

  到今年11月,无论是“主动”还是“被动”选择,越来越多产区的陶企陆续加入了停产停窑检修潮。

  在停窑率持续攀升的背景下,广东产区的一批二三线品牌展现出灵活的应对策略。它们主动削弱品牌和渠道建设,转而专注于贴牌生产,通过共享工厂模式,凭借规模化、低成本的生产优势,成功获取大量订单,实现产销平衡,甚至在逆境中实现了扩张。

  2024年6月,佛山市禅城区发布公告,369家“陶企”被列入拟除名名单,虽然这些企业绝大部分都是贴牌、贸易公司,但足以反映退市现象的普遍性。

  而多家行业媒体的统计则更具确定性:截至今年11月20日,今年全国已有19家陶企被发布破产文书。从地区分布来看,破产文书所涉陶企主要集中在广东、四川、河南等地,其中,广东的破产陶企占比最高,共有7家。从月份来看,陶企“破产潮”集中在7、8月份,共有6家陶企破产,占比超过30%。从破产原因来看,大多为资不抵债,企业经营陷入困境。

  在行业“破产潮”下,与之而来的是陶企资产的拍卖量在不断增加。根据行业媒体统计,截至今年7月,全国已有24家陶企37笔资产拍卖。在阿里、京东等拍卖平台,截至今年11月,进行资产拍卖的陶企达14家,标的物涉及土地使用权、房屋建筑物、生产设备等资产,资产评估价合计超人民币10亿元。

  大材研究首席分析师邓超明公开表示,建筑陶瓷行业的产能早已过剩,竞争力不强的企业关停生产线甚至破产已是常态,有些产区已经提出禁止新建扩建陶瓷项目。

  即便受各种因素的叠加影响,能耗指标收紧,新建、改建项目举步维艰,但今年仍有不少岩板生产线日,欧雅岩板窑炉点火仪式在肇庆生产基地顺利举行。该条岩板智能生产线亿元建造的,欧雅引进了意大利萨克米进口连续成型压机,以及智能热工设备,可生产规格最宽为1600mm的岩板产品。

  6月15日,方向集团5号岩板窑点火仪式在肇庆宏景制造中心顺利举行;9月25日,江西金三角陶瓷有限公司大岩板高端智能生产线日,瑞阳陶瓷集团沁园春生产基地5#生产线点火仪式顺利举行……

  值得一提的是,11月12日,雪狼在肇庆生产基地成功点火了一条全新的岩板窑炉,这条生产线配备了亚洲首台萨克米CONTINUA+高速1.8米宽幅辊压成型设备,能够实现日产21460平方米的产能。此外,雪狼计划在年底或明年年初再点火一条新窑炉,届时将拥有三条岩板生产线万平方米。

  作为从岩板平台发展起来的企业,雪狼在2024年继续利用社交媒体、短视频、直播等多元化的传播渠道,加强与消费者的互动,提升品牌知名度和口碑。

  2021年9月,国家发改委首次提出“坚决管控高耗能高排放项目”。 作为“两高”行业之一的陶瓷行业,近年来多次因环保管控不严、转型升级不力等问题被中央点名“批评”。

  2023年12月,湖北当阳市因“陶瓷产业绿色转型升级推动不力,陶瓷产业低效、粗放发展”被通报;河南平顶山市圣诺陶瓷公司因“二氧化硫、氮氧化物排放量分别超标13.5倍、5.9倍”被曝光。进入2024年,问题依然严峻:四川内江市威远县4家陶瓷企业未完成2023年度改造任务;福建福州市闽清县32家完成“煤改气”的陶瓷企业,有31家又改回煤气发生炉……

  在碳排放管理方面,广东省作为先行者,于2024年1月11日发布《广东省2023年度碳排放配额分配方案》。方案显示,2023年度广东省行政区域内(深圳市除外)纳入碳排放管理和交易(控排)行业企业共391家。其中,陶瓷(建筑、卫生)企业有132家。

  ,”,低于能效基准水平以下的企业,在明年(即2025年)底之前,要么完成技术改造,要么淘汰退出。令人欣慰的是,近年来,众多陶瓷企业积极响应政策号召,加速引入新能源项目,并加大对节能设备的研发与应用。

  自2022年起,陶企引入分布式光伏发电项目进入大爆发阶段,包括东鹏、蒙娜丽莎、新明珠、马可波罗、简一、宏宇、欧神诺、将军、顺成、新锦成、金舵、依诺、协进、金意陶、唯美、罗斯福、格仕祺等在内的多家知名陶企均投建了光伏发电项目。

  同时,各地陶瓷产区也在积极推进技术改造与产业升级。例如:今年以来,高安建陶产业已淘汰老旧生产线条,新上或改建智能化生产线台(套);辽宁法库县陶瓷产区的新一轮技术改造完成率高达90%;四川夹江县33家重点用能陶瓷企业已完成能耗在线家企业完成了超低排放改造;山东淄博的金狮王陶瓷、统一陶瓷、远丰企业等一众陶企向智能化要生产力,推动生产设备和生产工艺的升级换代……

  具体到企业层面,东鹏于2021年8月成立低碳发展战略委员会,制定《低碳全链管理方案》,2023年发布1+N绿建解决方案。

  在能源结构上,东鹏优先选择清洁能源, 2023年率先在行业导入天然气分布式能源。在生产端,主动淘汰落后的生产设备和工艺,引进意大利进口节能辊压机,比冲压压制方式节电60%以上;采用行业最成熟的干法制粉生产线%。在排放端,通过对废水、废气、废渣全面管理,实现工业废水零外排、废气100%处理及达标排放。与此同时,推出了免烧生态石、生态软瓷、墙面岩板、

  等创新性绿色环保产品。根据东鹏发布的《2023年环境、社会及管治(ESG)报告》,公司持续建设光伏系统项目,在2023年实现年光伏总发电量4560万KWH,减少5604吨标煤的使用,预计减少27041吨二氧化碳的排放。2023年在低碳战略目标达成方面:同比2022年,万元产值综合能耗下降了5.03%;单位产品综合能耗强度达标杆率为81.82%(工业重点领域能效标杆水平和基准水平),单位产品碳排放强度达到I级水平100%(T/CBMF42-2018建筑卫生陶瓷单位产品碳排放限值)。

中国陶瓷行业碳中和路径选择和岩板发展报告(2024版)(图14)

  在2024年,在新能源及节能设备的应用方面取得最瞩目突破的是:9月,全球首条氨氢零碳燃烧技术示范量产线在蒙娜丽莎集团投产。这是在佛山仙湖实验室、蒙娜丽莎、德力泰、欧神诺、安清科技等五方合作共同努力下,历时5个月完成的创举。这一技术突破开启了氨氢燃料在工业领域量产应用的先河,实现了二氧化碳的零排放,并直接降低了76%的碳排放量。

  这条生产线位于广东佛山蒙娜丽莎集团总部基地,总长150米,年产量可达150万平方米。据测算,通过辊道窑100%纯氨燃烧可减碳5200吨/年,推广至全国建材行业可直接减碳8亿吨/年。

中国陶瓷行业碳中和路径选择和岩板发展报告(2024版)(图15)

  而承载此次历史性使命的是蒙娜丽莎集团118A生产线,这是国内首条陶瓷薄板示范生产线年建成投产,开启了行业由“砖”到“板”和绿色生产的新征程。

  此外,蒙娜丽莎藤县生产基地实现了厂区屋顶光伏全覆盖,建成了中国电力单体容量最大的工商业屋顶分布式光伏,投运后预计年平均发电量为8166万kWh,每年可节约标准煤3.27万吨,减少碳排放8.14万吨。

  新明珠在低碳转型方面也做出了显著努力。公司早在IPO上市招股书就披露,2020至2022年期间,已经投入超过4亿元用于环保建设。近年来,新明珠更是不断推进绿色低碳发展,比如:建成了全球最长的双层节能辊道窑(长达415.8米),在保证产品质量的同时,降低窑炉的能耗15%以上,二氧化碳排放量预计减少14.64吨/天,并采用DHR余热回收再加热系统、PMC助燃风控制系统等先进技术,显著提高了能源利用效率,降低了能耗。2023年,新明珠三水生产基地的智能双层窑炉岩板生产线(第二组)正式点火投产。

  马可波罗同样在低碳发展的道路上不断前行:今年3月20日,其东莞沙田生产基地数智工厂顺利点火。该工厂具有高度数字化、智能化、绿色化的特征,主要生产超大规格高端陶瓷岩板。工厂全部使用清洁能源和可再生能源,建设了光伏发电站、风电照明系统、AGV新能源自动运输系统等,并将继续利用滨海区域优势建设风力发电设施,以及氢能在生产中的推广应用。

  此外,诺贝尔、科达、简一、宏宇、欧神诺、金牌、新润成等企业也在低碳转型方面持续探索。这些企业与东鹏、蒙娜丽莎、新明珠、马可波罗一样,入选工业和信息化部“绿色工厂”名单。其中,东鹏还在2023年10月成为“广东省第一批碳达峰碳中和试点企业”。

  在“政策篇”中,本报告指出,国家层面的政策导向对陶瓷行业薄型化技术的发展起到了重要推动作用。具体而言,工业和信息化部等五部门联合印发的《关于推动轻工业高质量发展的指导意见》明确提出,推进陶瓷砖坯体的减薄干法生产及免烧生产技术发展。

  在地方层面,广东、福建、江西、贵州等多个省份的碳达峰行动方案及相关政策文件,均强调了薄型化陶瓷产品的推广应用,以及加强加速陶瓷减薄等低碳技术的研发与应用。

  此外,相关标准的制定也为陶瓷行业薄型化技术的发展提供了明确指引。例如,《陶瓷板》(GB/T 23266-2009)标准规定陶瓷板厚度不得超过6mm,而《薄型陶瓷砖》(JC/T 2195-2013)标准则进一步将陶瓷砖的厚度限制在5.5mm以内。

  然而,值得注意的是,宏观政策并未明确规定陶瓷砖(板)的具体减薄程度,而国际规格仅为选择性规格,且相关规则涉及特殊工序和特殊要求。因此,陶瓷砖(板)减薄的强制性标准尚待明确。在此背景下,企业需要具备对绿色低碳转型的坚定信念和积极行动,才能推动陶瓷减薄技术的持续发展。

中国陶瓷行业碳中和路径选择和岩板发展报告(2024版)(图16)

  2024年4月16日,中国建筑陶瓷新质生产力发展大会上,中国建筑卫生陶瓷协会携手全国各大产区建筑陶瓷生产企业及装备企业,共同发出了“陶瓷砖产品减薄发展倡议”,旨在实践中推动陶瓷砖产品的薄型化发展。

  在建筑陶瓷领域,关于薄岩板与厚岩板的市场潜力,至今仍是各抒己见。对薄岩板发展前景持乐观态度的认为,厚岩板自身

  、烧成时间长,导致生产、安装、运输等一系列成本和服务难度都很高。反之,看好厚岩板的内业人士则认为,厚岩板更具性能优势,通过二次加工能探索更多应用可能性,薄岩板大部分作为饰面板的应用空间受限。而行业头部企业的实际行动为此争议提供了明确的答案:

  2022年,东鹏在其50周年庆典的战略报告中,清晰地向外界传达陶瓷大板(岩板)“减薄”战略。结合东鹏低碳发展路线图,“超薄陶瓷大板(岩板)”被列为重点低碳产品,未来两年内,主流陶瓷大板(岩板)产品减薄至9mm以下,从2024年开始,力争用3年时间,主流陶瓷大板(岩板)产品减薄至5mm及以下,同时储备1mm瓷砖制备技术研发。至2027年,主流陶瓷大板(岩板)产品3mm薄板复合板材占比达到80%以上。

  ,生产5.8mm薄型全数码大板高档瓷砖,节能16%以上。蒙娜丽莎自不必说,自2005年起,就开始研发大规格陶瓷薄板项目,并在2007年成功推出5.5mm厚度的陶瓷薄板。此后,蒙娜丽莎不断突破技术壁垒,实现了从3mm到1mm超薄陶瓷板的试制,并于2022年推出1600×3200×3mm大规格超薄柔抛面岩板产品。与此同时,蒙娜丽莎牵头制定了陶瓷薄板国家标准,并参与制定了陶瓷板国际标准,推动行业向薄型化方向发展。

  2023年,广东省颁发“2022年度广东省科学技术奖通报”,蒙娜丽莎与陕西科技大学联合完成的“多功能超薄陶瓷岩板产业化关键技术”项目获广东省技术发明奖二等奖。

  2024年,蒙娜丽莎再次加大在陶瓷板材薄型化方面的研发力度,与陕西科技大学联合攻关,开发出高强度大尺寸陶瓷板材的薄型化制造及表面功能化技术,该技术项目成功入选国家级先导技术榜单。该技术项目之所以具有引领性,在于它在大规格薄型陶瓷板上实现抗菌、防滑、高反射等功能性以及高效智能化生产。这不仅让超薄大板(岩板)具备健康功能,还大大拓展了超薄大板(岩板)的应用场景。

  此外,新明珠、马可波罗、欧神诺、惠达、新岩素、湖北美好、四川金陶、顺成等陶瓷品牌也都积极响应国家政策,顺应行业发展趋势,将岩板(瓷砖)往大规格、薄型化方向发展。如今,陶瓷行业生产3mm超薄岩板已不再是新鲜事,但通过研发技术的不断升级,在超薄岩板上实现更多工艺技术的叠加则是当下众多企业正在努力探索和实践的方向。

  目前,绝大多数岩板(瓷砖)的厚度都在8至20mm之间,而薄型岩板的厚度一般控制在6mm以下。两者相比较,薄型岩板在炼制时,

  ,可以降低烧成温度和缩短烧成时间,极大地节省原料和能耗,避免了厚岩板可能出现的“夹生”情况。根据广东省能源局发布的《广东省节能技术、设备(产品)目录(2021年本)技术报告》,采用新技术、新工艺、新方法生产的厚度在3至5mm之间的薄型陶瓷砖(板),相较于厚度在9至15mm之间的传统陶瓷砖(板),能够实现生产过程节约原材料资源超过60%,整体节能超过40%,二氧化硫、二氧化碳等气体的排放减少近20%至30%。

  学术期刊《陶瓷》2023年9月刊载的《陶瓷行业碳排放源与碳减排路径分析》一文指出,在确保建筑陶瓷产品性能的前提下,通过生坯增强剂制备技术和成品增强增韧技术减少厚度,以10mm厚度为例,每减少1mm厚度,每平方米即可节省原料约2公斤,并相应减少碳排放。

  由此可见,为岩板(瓷砖)进行“瘦身”的轻薄工程,是一条非常清晰明确的陶瓷行业低碳发展出路。这既有利于企业效益的提高,为企业节省成本,也符合国家推行的“双碳”政策。

  所谓“轻薄”,“轻”有助于余料再利用,达到资源可循环再利用的环保要求;“薄”则是在制造环节中降低“三高”、降低运输成本,减轻建筑负荷的最有效手段。从社会价值方面来说,就是从原材料到能源燃料的利用,再到劳动力、物流运输等环节全方位节能降耗。

  不大于3mm厚度的岩板重量更小,在节约原料、节能环保之余,还具有优秀的物理性能,即使达到一定的弯曲状态也不会破裂,可塑性比厚岩板更高,既可与其他材料复合拓展更多建筑装饰领域的应用,也可以

  ,甚至可以应用于弧面建筑装饰。不过,目前要生产出3mm超薄岩板,首先要解决一些技术门槛,由于砖坯太薄,要在各个环节控制生产过程不开裂,同时保证物理属性优越。但毋庸置疑的是,3mm甚至更薄的超薄岩板和薄砖将会成为未来的主流产品。

  回顾中国陶瓷板的发展历程,质量是衡量行业品质的基石。在国家“双碳”目标的驱动下,陶瓷板材的轻薄化之路不仅是对行业良心的考验,更是对品质追求的体现。唯有坚持绿色低碳的理念,勇于探索创新,方能推动陶瓷行业和岩板产业在绿色之路上稳健前行。

  长远来看,岩板优越的材料属性决定了其在很多替代领域有很大的发展空间,但岩板要真正发展起来就一定要解决一系列应用问题,包括:运输、设计、加工、安装、维护等一揽子配套服务。相对瓷砖来说,岩板销售更加依赖于一个完善的交付系统(或称为解决方案)作支撑。构建这一系统,就成为了打破当前岩板销售瓶颈、实现突破的关键所在。

  2023年5月12日,东鹏“装到家”服务品牌升级,以实现“产品+服务”全链条的交付升级。而根据东鹏介绍,“装到家”业务定位主要是围绕瓷砖和岩板的交付为核心的,而不是聚焦整体装修。

  蒙娜丽莎在近两年,则继续推进“微笑铺贴·尊享交付”服务体系,围绕大规格陶瓷大板岩板及全屋瓷砖产品提供自主成品交付服务。通过与中科院广州化学研究所合作,蒙娜丽莎开发了瓷砖胶、背胶、美缝剂、瓷砖清洁剂等配套辅材,以提高瓷砖与基层的粘结力,避免空鼓脱落问题。

  而简一早在2021年就推出成品交付服务,并于2023年整合数字化智能化技术,进一步升级成品交付体系。简一成品交付的核心是0.5mm密缝连纹铺贴技术。2024年10月10日,简一发布超密缝岩板,实现了0.2mm的超密缝技术突破。该产品也成功入选新华网《国民好物》优秀案例。

  本报告认为,密缝铺贴技术面向的是真正高端化的消费群体,需要企业跨越产品技术、加工技术、铺贴技术、运营系统几大门槛才适合做,不具备条件者难以复刻。首先,密缝铺贴要求生产端具有系统性门槛,工艺、原料标准、检测标准都要非常高;其次,需要更专业的工具、辅料,尤其是技能水平更高的工人,施工的综合成本肯定也比较高。

  欧神诺“A+空间”、诺贝尔“精工交付”、马可波罗“全屋快装集成系统”、鹰牌·鹰牌生活、新岩素“S+极质岩板交付”……都在为打通岩板交付“最后一公里”而不懈努力。与此同时,包清贴、贴大师等行业服务平台也取得相应的发展。

  在交付体系的诸多环节中,最重要的是解决岩板铺贴安装问题。综合分析各各种成品交付方式,可以发现,涉及岩板安装的,大多是采用传统“湿贴”、AB胶/MS胶(或其他粘结剂)点粘、打木基板安装、复合铝蜂窝干挂、打龙骨干挂等工艺。

  其中,“湿贴”工艺高度依赖工人的手艺和经验,即使企业制定了严格的安装标准,但在终端执行时能否有效落实仍是一个未知数,这要求企业具备强大的运营能力。因此,施工标准难以统一,即使采用厂家配套的辅材,也难以避免岩板出现空鼓、开裂、脱落等问题。此外,随着我国步入中度老龄化社会[footnoteRef:0],“湿贴”所需的泥瓦工的人工成本会越来越高,特别是在北京、上海、深圳等一线城市,人工价格往往高于产品价格。同时,

  。 [0: 国家统计局数据显示,截至2023年底,我国60岁及以上老年人口达2.97亿,占总人口比重达21.1%,步入中度老龄化社会。]对于点粘工艺,尽管中国陶瓷工业协会发布的团体标准《岩板粘贴工程技术规程》(T/CCIA 0019-2023)已于2024年1月1日正式实施,但其在终端工人中的约束力以及能否真正保证安全仍存在较大疑问。社交媒体平台上常有用户反映点粘岩板脱落的现象,一些房地产企业也明确禁止在住宅项目中使用点粘工艺安装岩板。

  至于打木基板安装岩板,时间一长,木基板容易变形,特别是在南方潮湿地区,甚至会出现腐蚀腐烂现象,从而埋下安全隐患。而复合铝蜂窝干挂及打龙骨干挂不仅占用空间,而且铝蜂窝、龙骨的价格不菲,综合交付成本相对较高。

  在“政策篇”,本报告阐述了,我国碳达峰碳中和“1+N”政策体系的顶层设计《方案》,以及国家和地方层面出台的多项政策文件,均提及要大力发展绿色建材、加强推广装配式装修。部分文件更是直接提出了“实现部品部件可拆改、可循环使用”的明确要求。

  中央及多个省(自治区、直辖市)均设定了明确目标:至2025年,装配式建筑在新建城镇建筑中的占比需达到30%;而到2030年,这一比例则需提升至40%。

  在经济更为发达的地区,所设定的目标则更高。比如,北京在2022年4月发布的《北京市人民政府办公厅关于进一步发展装配式建筑的实施意见》中,要求保障性住房及政府投资的新建建筑必须全面采用装配式建筑,并且到2025年,装配式建筑在新建建筑面积中的占比需达到55%。

  上海则在《上海市装配式建筑“十四五”规划》及《上海市城市总体规划(2017-2035年)》等政策规划中指出,2020年上海单体预制率达40%,到2035年达到100%的装配式建筑覆盖率。

  跟北京、上海同为“全国首批装配式建筑示范城市”的深圳,在《深圳市装配式建筑项目建设管理办法》及《国家碳达峰试点(深圳)实施方案》也提出,到2025年,装配式建筑面积占比不低于60%。

  这些政策的出台,无疑为岩板往装配式领域发展提供了有力的政策保障和市场机遇。

  事实上,早在2021年10月1日,由中国建筑标准设计研究院有限公司主导编制、

  的广东绿屋建科技有限公司(以下简称“绿屋建科”)作为陶瓷行业唯一参编单位,共同完成的《装配式内装修技术标准》(JGJ/T 491-2021)就正式实施。该标准由住房和城乡建设部批准和颁布,是国内装配式内装修领域第一个行业标准。这为岩板成品交付指明了发展方向,即:依托装配式技术,打造出更好的岩板交付解决方案。随后,在2022年3月1日,由绿屋建科和东鹏控股参与起草的

  由住房和城乡建设部批准实施。该标准的实施,为岩板,特别是薄型岩板如何进入装配式领域提供了明确的指引,即:遵循标准化、集成化、装配化的模式,将岩板从传统建材的范畴,升级至装配式建筑装修部品(构件)。在此背景下,初创公司

  紧随趋势,以上述两个标准为指导,于2022年7月正式发布“集成岩板”产品,围绕此核心产品,研发出四大核心专利技术:建筑室内墙面瓷砖岩板干法作业技术、市政工程用大尺寸集成岩板复合增强技术、建筑室内地面瓷砖岩板干法作业技术、家具用岩板工业化生产应用技术。事实上,

  不仅符合国家与时代的发展趋势,更实现了零污水排放,显著减少了建筑废弃物的产生,有效降低了环境污染,大幅提升了加工与施工效率,从而在施工阶段实现了减碳降碳效果。同时,由于安装施工过程降低了对工人经验和技术的依赖,这也有助于应对我国人口红利逐渐消退的挑战。然而,目前装配式内装修领域的高端部品(构件)仍相对匮乏。以墙面材料为例,当前主要以石膏板、纤维增强水泥墙板、木塑复合墙板、PVC复合墙板等相对低端的材料为主,这些材料在防火、环保等性能方面均不及岩板;而以金属为饰面的部品(构件),虽然性能优越,但花色纹理相对单一,价格偏高,且部分消费者对其金属质感持保留态度,认为其过于冰冷。

  因此,将岩板升级为装配式装修部品(构件),对于岩板行业还是装配式行业来说,都是共赢的局面。这样既能发挥岩板的材料优势,又能结合装配式的交付优势。对于装配式行业来说,岩板提供了一种革新的材料选择;对于岩板行业来说,则打开了新的市场空间,有利于开拓新的销售渠道。

  索瓷公司的实践充分证明了这一模式的可行性和有效性。目前,索瓷已经与多个装配式企业建立了合作关系,共同完成了上海市第十人民医院、上海市第一妇婴保健院以及深圳、北京等地的高端住宅项目。

  与此同时,由于装配式内装修的特性,可以在不影响居住的情况下完成房屋的装修,因此能够很好地切入到包括旧房升级改造在内的既有建筑改造市场。这既顺应了当前国家“城市更新”“家居焕新”的政策导向,也满足了人民群众对美好生活的向往。索瓷目前的家装业务中,有70%都是旧房改造业务,这充分说明了装配式内装修在旧房改造市场中的巨大潜力和广阔前景。

  除了索瓷这类新兴企业,前文所述的推出成品交付系统的东鹏、蒙娜丽莎(绿屋建科)、新明珠、欧神诺、诺贝尔、马可波罗、鹰牌等行业头部企业,均以各种方式布局装配式赛道。

  和各种环保材料复合,打造出陶瓷薄板-夹层玻璃复合板、陶瓷薄板-保温装饰一体板等装配式建筑装修部品, 应用于公共建筑和房地产领域。目前,蒙娜丽莎跟一号板匠研究院合作,以薄型岩板为核心材料,围绕“制造-设计-交付”闭环,共同打造“集成墙板(快捷交付)体系”。2022年,东鹏在其当年的ESG报告上披露,公司加大对岩板复合快装系统的研发力度,通过自主研发的安装结构件进行挂装,形成一整套岩板复合快装系统,使得复合岩板可以应用到墙、地、门、柜等场景。2024年10月16日,由中国建筑学会室内设计分会等协会主办的 “2024装配式集成空间主题交流活动”上,东鹏表示,公司推出了多款生态新材料和装配式系统,涵盖了外装幕墙、内装墙地、以及整体卫浴等领域。

  本报告综合分析了我国建筑陶瓷行业在宏观经济、政策环境、行业发展动态以及技术创新等方面的现状与未来趋势,特别是在国家“双碳”战略背景下,陶瓷行业面临的挑战与机遇。以下是本报告内容的核心结论与观点:

  2024年,中国宏观经济面临严峻挑战,叠加国际政治经济环境的复杂多变,陶瓷行业深受其影响。产能利用率下滑,市场需求疲软,尤其是房地产市场的持续低迷,对陶瓷行业造成了深远冲击。行业销售额普遍下滑,众多企业面临严峻的财务困境,部分企业甚至选择停产、退市或被拍卖。然而,在逆境中,也有不少企业通过灵活调整战略和优化内部结构,积极应对市场变化,展现出强大的生命力和韧性。

  岩板作为陶瓷行业的重要组成部分,尽管自2020年以来保持了一定的增长态势,但在安装技术和市场应用方面仍面临诸多挑战,这也是导致岩板市场供过于求的关键因素之一。

  国家碳达峰碳中和“1+N”政策体系为陶瓷行业的绿色转型提供了指导,推动行业向节能降碳、绿色建造方向发展。

  地方政策与国家政策相呼应,为陶瓷行业的绿色发展和装配式建筑提供了政策支持。

  在新能源应用、节能设备研发以及薄型化技术等方面,陶瓷行业取得了显著进展,这些技术创新有助于降低能耗和碳排放,推动行业向更加环保、高效的方向发展。

  装配式装修作为国家政策重点推动的领域,为陶瓷行业尤其是岩板领域带来了新的增长点和可持续发展路径。岩板的装配式应用不仅提高了施工效率,减少了环境污染,还与国家“双碳”政策高度契合。

  东鹏、蒙娜丽莎、新明珠等头部陶瓷企业,以及索瓷等新兴企业,通过技术创新或成品交付系统的优化,积极布局装配式领域,展现出行业转型的积极态势和强劲动力。

  在激烈的市场竞争中,企业若单纯依赖技术创新,寄望于仅凭一款新颖的产品或技术便能迅速开拓市场,显然是一种过于乐观的期望。实际上,创新的技术与产品要想真正拓展市场,必须与广泛的社会合作网络紧密相连。

  当前市场上虽已涌现出多种装配式岩板,技术路径各异,但其中不乏已悄然沉寂者,比如“装配式防爆岩板”。通过深入调研,本报告认为:除了技术层面的差异化,这些产品未能成功融入社会合作网络,是其沉寂的主要原因之一。

  装配式岩板要真正立足市场,也需攻克生产、运输、设计、安装、售后等一系列挑战,且每个关键环节均需获得合作者或客户的认可。具体而言,产品需精准把握客户需求,赢得用户信赖;安装流程需便于工人快速掌握,且在多种应用场景中显著提升效率;同时,还需争取到设计师或设计院的青睐与支持……凡此种种,均为产品或技术创新过程中不容忽视的考量因素。

  [1] 陈颖婷(国家统计局工业统计司).对我国工业产能利用率合理区间的供需动态平衡分析.2021

  [2] 中国建筑卫生陶瓷协会.2023年全国建筑陶瓷、卫生洁具行业运行概况. 2024-3-29

  [4] 麦荣坚,黄玲艳,王贤超.陶瓷行业碳排放源与碳减排路径分析.陶瓷.2023-10

  广东调整企业职工基本养老保险缴费基数上下限:广州下限5500元,深圳4492元,珠海、佛山、东莞、中山4767元

  看不懂!10后中学女生统一发型引热议,杭州教师:小学高年级段也有......

  吴前9中1躺赢,余嘉豪24+12+4,浙江主场复仇,四川双星空砍85分

  穆雷28+6送8.6秒准绝杀,掘金终结国王3连胜,约基奇20+14+13

Copyright © 2024 Kaiyun新型材料有限公司 版权所有   苏ICP备19069792号