Kaiyun(开云·中国)官方网站 - 登录入口

kaiyun:知名黄金机构疑爆雷总部被封!有人全家被套超千万-Kaiyun平台官网
当前位置: 主页 > Kaiyun网站动态 > 行业动态

kaiyun:知名黄金机构疑爆雷总部被封!有人全家被套超千万

作者:小编发布时间:2025-08-29 18:43

  日前,多名网友表示,黄金综合服务商——浙江永坤控股有限公司(下文简称:永坤黄金)出现兑付异常,无法兑付也无法退款。

  据悉,永坤黄金的黄金买卖业务分为线上和线下两种方式,但无论线上还是线下,大部分时间黄金并不在投资者手中,这种经营方式被称为黄金托管模式。有业内人士表示,这种模式下金店可以“一金多卖”,容易爆发挤兑或者资金挪用风险。

  据悉,在该平台买金后,不能立即提取黄金现货,需要等28天到365天,之后可以选择提货、直接卖出或退款。从商城平台展示的业务流程图来看,不论何种操作,也不管金价上涨还是下跌,投资者几乎都“稳赚不赔”。

kaiyun:知名黄金机构疑爆雷总部被封!有人全家被套超千万(图1)

  李女士表示,5月20日,有朋友提醒她永坤黄金线上平台可能出现问题,她立即着手处理,但无论是退款还是提货申请,都处于“待审核”状态。

kaiyun:知名黄金机构疑爆雷总部被封!有人全家被套超千万(图2)

kaiyun:知名黄金机构疑爆雷总部被封!有人全家被套超千万(图3)

  陆女士(化名)则是从永坤商城线下渠道购买的黄金,她表示全家合计投入约70万到80万元。线下买金本质上是一个黄金转租合同,该合同附带一份黄金保单。陆女士称,她从永坤黄金加盟店处购买黄金,然后将黄金转租给永坤黄金品牌方,永坤黄金每年根据购买黄金时的价值计算一次利息给陆女士,总体年化收益率是7%左右。

  另据《每日经济新闻》报道,有投资者和家人分批分次购买黄金理财投资产品,合计1230万元。

  据《每日经济新闻》报道,5月30日,在永坤控股总部,其7楼货梯通道已被封锁,门上贴着封条,封条上写着“2025年5月上海永绿置业有限公司杭州分公司”。

kaiyun:知名黄金机构疑爆雷总部被封!有人全家被套超千万(图4)

  永坤控股的自家员工也买了黄金。一位永坤kaiyun 开云官方入口控股前员工带着哭腔表示,现在不仅工作没了,家里所有钱也都投进去了,还欠着款。

  天kaiyun 开云官方入口眼查显示,永坤黄金的经营实体为浙江永坤控股有限公司,成立于2014年,实控人为汪国海。

kaiyun:知名黄金机构疑爆雷总部被封!有人全家被套超千万(图5)

kaiyun:知名黄金机构疑爆雷总部被封!有人全家被套超千万(图6)

  5月23日,永坤黄金和浙江永坤控股有限公司已被列入经营异常名录,原因为“通过登记的住所或者经营场所无法联系”。

kaiyun:知名黄金机构疑爆雷总部被封!有人全家被套超千万(图7)

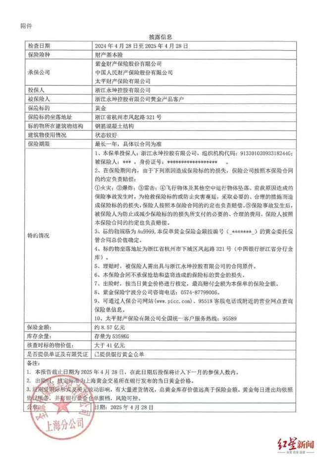
  据《红星资本局》报道,永坤黄金出具了一份保单,保险标的是投资者寄存的黄金资产。截至4月28日,永坤黄金的在保黄金资产至少有41亿元。

kaiyun:知名黄金机构疑爆雷总部被封!有人全家被套超千万(图8)

  陆女士表示,保单出具时加盟店给出的说法是“什么都保”,后面才发现这份保单只对黄金因遭受火灾、爆炸、雷击等客观事件造成的损失承保。陆女士表示,她敢在未见到黄金的情况下付款,正是因为这份保单,即实物黄金是得到保险公司背书的。

  但有财产险业内人士表示,在为财产出保时,保险公司不必实地核查财产。此外,即便保单中显示有特定数量的黄金,但这并不保证这些黄金事实存在,保单中载明的黄金数量只是对保险公司承保的数量做出约定。

  另据《每日经济新闻》报道,京师律师事务所证券和投资基金法律事务部主任刘盼盼表示,非金机构不得开展黄金投资业务,且不得作出保本承诺,实物黄金类也不得出现保本字样。

  高收益理财承诺(如年化超8%)多为骗局,需警惕“实体背书+拉人头返利”模式,涉嫌传销、诈骗、非法吸收公众存款等行为。

  来源 ‍‍‍21世纪经济报道、红星新闻、每日经济新闻监制 李金锋 李洁敏主编 彭丹编辑 蒋黎明

kaiyun:知名黄金机构疑爆雷总部被封!有人全家被套超千万(图9)

  参与方式:1.关注本公众号,确保留言资格;2.在当周任意推文评论区留言,内容需符合平台规范;3.邀请好友为你的留言点赞,提升获奖概率。

  结果公布:每周一获奖名单将在公众号菜单栏“热门”——“”中公布,中奖者需在48小时内私信联系客服领取,逾期视为放弃。

  特别声明:以上内容(如有图片或视频亦包括在内)为自媒体平台“网易号”用户上传并发布,本平台仅提供信息存储服务。

  歌手韩磊方发布声明:已对相关侵权内容全面取证,此前遭网友控诉出轨致其怀孕后失联

  工商联:腾讯纳税591亿登顶民企榜首!网传华为1000亿纳税额是谣言?

  俄空袭致23死63伤,美国向乌克兰出售导弹,专家:为何特朗普调停无用 狼叔看世界

  收评:A股8月收官!创业板指月涨超24% 沪指站上3800点创10年新高

  《编码物候》展览开幕 北京时代美术馆以科学艺术解读数字与生物交织的宇宙节律

  小米宣布主动召回 PB2030MI 型号部分充电宝,总计 146891 台

Copyright © 2024 Kaiyun新型材料有限公司 版权所有   苏ICP备19069792号